GerbView 11.35.0.642 + Portable

Free Download GerbView 11.35.0.642 + Portable Fast Links | 87.2/53.5 Mb
GerbView™ is an advanced but easy to use application that enables you to view, print and convert Gerber, ODB++, Adobe PDF, Excellon, HPGL/2 and other formats.
GerbView supports both RS-274D and RS-274X Gerber formats, and you can use it to convert your older Gerber files to the new RS-274X extended format. The new extended Gerber format contains embedded aperture information and using this format will minimize the risk for errors during the manufacturing of the PCB.
With GerbView's PDF to CAD capability you can convert your Adobe PDF files to Gerber or Autodesk DXF.
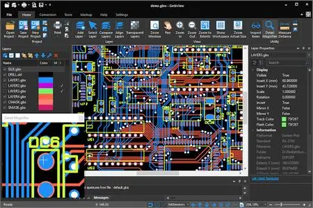
Gerbview will visualize your design, on the screen or in hardcopy. You no longer have to wait for a prototype circuit board to see your true design. Use the accurate measure and query tools to check apertures, tools, distances and more.
In GerbView you work with a workspace that can contain one or more files of the supported file formats. The workspace can be saved for later use. The saved workspace will link to your design files, so only need to reload the workspace file to see the whole design.
Markup elements like text, barcodes, arrows, lines, images, ellipses and polygons can be added to the workspace. All markup elements can be burned-in and become part of a Gerber layer. You can by using this feature easily add, for example, text or barcode images to a layer.
Key Features:
View, print, markup and convert Gerber, Adobe PDF, Excellon, ODB++ and HPGL/2 (PLT).
Convert your Gerber, Excellon, ODB++ and HPGL/2 files to Autodesk DXF, Adobe PDF and other formats.
Convert from RS-274D to RS-274X, known as extended Gerber format.
Convert your PDF files to Gerber RS-274X, HPGL/2 or DXF.
Convert multiple Gerber files to a multi-layer PDF, DWF or DXF file. Read more about creating layered PDF files here.
Convert ODB++ to a layered PDF, or to individual files using Extended Gerber (RS274-X), PDF, DXF, SVG or other formats.
Gerber X2 file and pads attributes are supported.
Add markups, also know as annotations, using text, images, QR-codes, barcodes, symbols, lines, polygons and other shapes.
Use the markup burn-in feature to convert markup elements to native Gerber data.
Compare Gerber layers and display differences.
Delete a selection of items from a loaded Gerber file.
Delete items based on aperture selection and usage.
Replace Gerber apertures by usage or individual selection.
Report aperture usage for one or all layers.
Command line conversion and printing is included.
Query entity information in Gerber, ODB++, HPGL/2 and Excellon files.
Measure distances, areas and perimeters, with or without snapping to pads and tracks.
Both metric and imperial units are supported.
List and search for components in ODB++ files.
Highlight selected apertures in Gerber and ODB++ files.
Add files of different formats to a single workspace.
No limit for number of files within a workspace (only limited by memory).
Visibility, rotation, scaling, mirroring and position of all loaded files can be set individually.
Copy a selection of the display to clipboard and paste into another Windows application.
Use mouse-wheel for CAD style zooming and panning operations.
User defined header and footer for printing.
Color or Black & White Printing.
Scaled print or fit to paper.
Full print preview.
Poster mode for printing big format drawings on e.g. multiple A4 pages.
Print to all Windows supported Descriptionter and printer devices.
Convert the whole workspace or single files to raster format. Supported formats include:
TIFF, CALS, Adobe PDF, Windows BMP, PNG and JPEG.
Customizable user interface with theme selection.
Supported Operating Systems:
Windows 7, 32 and 64 bit
Windows 8, 32 and 64 bit
Windows 8.1, 32 and 64 bit
Windows 10, 32 and 64 bit
Windows 11
Windows Server 2008
Windows Server 2012
Windows Server 2016
Windows Server 2019
Windows Server 2022
Windows Server 2025
Supports Terminal Server and Citrix.
Home Page-https://www.softwarecompanions.com/
Buy Premium From My Links To Get Resumable Support,Max Speed & Support Me
Rapidgator
ofdvi.GerbView11.rar.html
ofdvi.GerbViewPortable11.35.0.642.rar.html
DDownload
ofdvi.GerbView11.rar
ofdvi.GerbViewPortable11.35.0.642.rar
FreeDL
ofdvi.GerbView11.rar.html
ofdvi.GerbViewPortable11.35.0.642.rar.html
⚠️ Dead Link ?
You may submit a re-upload request using the search feature.
All requests are reviewed in accordance with our Content Policy.
Discovering free software download can be a game-changer for users looking to enhance their digital experience without breaking the bank. These platforms offer a vast array of software free download options, covering everything from productivity tools to entertainment applications. The beauty of these sites is not just the price (or lack thereof) but also the variety and accessibility they provide, ensuring that there's something for every type of user.
Comments (0)
Users of Guests are not allowed to comment this publication.